实验一 EMU8086使用及指令系统熟悉
实验要求
- 熟悉并掌握EMU8086 汇编语言调试环境;
- 学习8086的指令系统,输入简单的指令,观察各寄存器、内存相关单元以及处理器标志位的变化(数据传送类指令,算数运算类指令,逻辑运算类指令,标志处理和CPU控制类指令,移位和循环移位类指令,处理器控制类指令等,要求每类指令至少一个用例。具体用例自行设计,可参考教材用例);
- 学习汇编语言程序设计的基本步骤和方法;
- 学会使用EMU8086 debug调试程序;
- 编写一个简单的程序:将“This is my first ASM program-姓名(汉语拼音各人的姓名)”放在DS=1000H,BX=0000H开始的存储器单元中,然后将该内容搬移到BX=0100H开始的单元中,最后将该字符串通过DOS功能调用显示在屏幕上。
实验目的
- 学习EMU8086仿真开发环境的使用,理解和掌握汇编语言编程的基本步骤;
- 熟悉8086指令系统;
- 熟悉变量、常量及伪指令的使用;
- 熟悉内存单元的存储结构,字符串的处理以及简单的编程。
实验内容
一、书本指令用例调试
传送指令:mov(直接寻址)

xchg:交换指令(直接寻址)

地址传送指令:lea

入栈出栈操作:Push/pop

加法操作:add

减法操作:sub

综合程序1

乘法操作:div

and指令

or指令

not指令

异或(xor)指令

移位指令:sal

**移位指令:**sar

串操作指令:movsb

jmp指令

循环操作指令

二、编写一个简单的程序
将“This is my first ASM program-姓名(汉语拼音各人的姓名)”放在DS=1000H,BX=0000H开始的存储器单元中,然后将该内容搬移到BX=0100H开始的单元中,最后将该字符串通过DOS功能调用显示在屏幕上。
代码
name 'aa'
org 00h
assume cs:code ds:data
data segment
msg db 'T',7h,'h',7h,'i',7h,'s',7h,' ',7h,'m',7h,'y',7h,' ',7h,'f',7h,'i',7h,'r',7h,'s',7h,'t',7h,' ',7h,'A',7h,'S',7h,'M',7h,' ',7h,'p',7h,'r',7h,'o',7h,'g',7h,'r',7h,'a',7h,'m',7h,'-',7h,'W',7h,'a',7h,'n',7h,'g',7h,'R',7h,'u',7h,'i',7h
data ends
code segment
start:
mov ax,1000h
mov es,ax
mov ax,data
mov ds,ax
mov di,00h
mov si,00h
mov cx,72
rep movsb
mov ax,0b800h
mov es,ax
mov di,0a00h
mov si,00h
mov cx,72
rep movsb
mov ax,1000h
mov es,ax
mov si,00h
mov di,0100h
mov cx,72
rep movsb
mov ax,4c00h
int 21h
code ends
end start
ret

运用数据段和代码段,先将数据写入1000:0000,往屏幕输出后再将数据搬入1000:0100
三、感受感想
本学期新接触微机原理这门课程,刚开始接触汇编,感觉进入了新的领域,对其中的思想和思维方式还没有,在这次上机实验实际操作和作业过程中,巩固了老师上课所讲的要点,也学着用会变得角度去思考问题和设计思路,同时在自己的许多改正中了解了出现的错误所代表的内在性质,进一步加强了自己的理解。不过现在对于一些汇编指令还不够熟悉,需要经常查书,自己也会在基础知识这方面加强,写出更好看更实用的代码。
当时的自己hhhh
实验二 顺序、分支、循环、子程序设计
实验要求
- 教材P74例1。m=6,n=4,w=7。结果Q也放在内存中。
- 教材P75例3。
- 从键盘上输入1个数,判断其奇偶性,如果是奇数,屏幕上显示”It is odd”,否则显示”It is even”。
- 从键盘上输入N个字符(N<16),求这N个字符中’A’的个数,并将’A’的个数显示在屏幕上。
- 已知BUF1中有N1个按从小到大的顺序排列的互不相等的无符号数,BUF2中有N2个从小到大的顺序排列的互不相等的无符号数。编写程序将BUF1和BUF2中的数合并到BUF3中,使在BUF3中存放的数互不相等且按从小到大的顺序排列。
- 需要预习报告。
实验目的
学习顺序、分支、循环结构以及子程序的编程设计。
实验内容
1.源码
; You may customize this and other start-up templates;
; The location of this template is c:\emu8086\inc\0_com_template.txt
org 100h
data db 6,4,7 ;定义数字
xor ax,ax
lea si,data
mov al,[si] ;储存数字
mov bl,[si+1]
mul bl ;乘法运算
sub al,[si+2] ;加法运算
mov [si+3],ax ;储存结果
mov ax,4c00h
int 21h ;程序结束

结果依次存放在内存代码段,6,4,7均为需进行运算的数,11为最后结果。
2.源码
; You may customize this and other start-up templates;
; The location of this template is c:\emu8086\inc\0_com_template.txt
org 100h
data1 db 40 dup(90) ;为简便输入,假设前40人90分,后40人59分
data2 db 40 dup(59)
buffer db 4 dup(0)
start:
xor dx,dx
xor bx,bx
mov cx,80
lea si,data1
lea di,buffer
goon:
mov al,[si]
cmp al,90
jc next3
inc dh
jmp stor
next3:
cmp al,70
jc next5
inc dl
jmp stor
next5:
cmp al,60
jc next7
inc bh
jmp stor
next7:
inc bl
stor:
inc si
loop goon
mov [di],dh
mov [di+1},dl
mov [di+2],bh
mov [di+3],bl
mov ax,4c00h
int 21h
ret

最后在bl、dh、内存中都能找到成绩归类后的计数。
3.源码
data1 segment
msgo db "It is odd",0ah,0dh,"$"
msge db "It is even",0ah,0dh,"$"
num db 20
data1 ends
code1 segment
assume cs:coda1 ds:data1
start:
mov ax,data1
mov ds,ax
lea dx,num
mov ah,0ah ;输入数字到缓冲区
int 21h
xor ax,ax
mov al,[num+1]
mov si,ax
add si,1ah
shr [si],1
jb odd
lea dx,msge
mov ah,09h
int 21h
jmp over
odd:
lea dx,msgo
mov ah,09h
int 21h
over:
mov ah,4ch
int 21h
code1 ends
end start


4.源码
data1 segment
msg db 16
data1 ends
code1 segment
assume cs:code1 ds:data1
start:
mov ax,data1
mov ds,ax
mov ah,0ah ;输入字符串到缓冲区
int 21h
mov cl,[msg+1]
lea si,msg
add si,2h
again:
cmp [si],65
jz addd
inc si
dec cx
cmp cx,0
jz pr
jnz again
addd:
inc si
inc dx ;计数
cmp cx,0
dec cx
jnz again
pr:
add dl,30h ;技术结果存在dl里
mov ah,02h ;输出dl里面的技术结果
int 21h
mov ah,4ch
int 21h
code1 ends
end start

5.源码
data1 segment
buf1 db 05h,31h,33h,34h,36h,37h ;buf1和buf2里面的第一个数字为要排列数字的个数
buf2 db 04h,32h,35h,37h,39h ;设除了第一个数字以外为有效数字,则第一个数字为有效数字的个数
buf3 db 09h dup(0) ;buf3的第一个数字为需要buf1和buf2有效数字之和
data1 ends
stack1 segment
sta db 10h ;用到栈,即设置栈
stack1 ends
code1 segment
assume cs:code1 ds:data1 ss:stack1
start:
mov ax,data1
mov ds,ax
mov es,ax ;设置ds、es
mov ax,stack1 ;设置栈段
mov ss,ax
lea si,buf1+1
lea di,buf2+1 ;设置偏移地址
mov ch,buf1
mov cl,buf2
a1:
cmp ch,0
jz ers
cmp cl,0
jz yis ;ch和cl里分别保存了buf1和buf2的有效数字的个数
mov ah,[si]
mov al,[di]
cmp ah,al
js xiao ;进行比较,根据不同结果跳转到不同执行过程
jz deng
jns da
xor dx,dx
xor bl,bl
xiao: ; 前者<后者
mov dl,ah
push dx
inc bl
inc si
dec ch
jmp a1
deng: ;前者=后者
mov dl,ah
push dx
inc bl
inc si
inc di
dec ch
dec cl
jmp a1
da: ;前者>后者
mov dl,al
push dx
inc bl
inc di
dec cl
jmp a1
yis: ;buf1有剩余时
mov dl,ch
push dx
pop cx
xor dx,dx
again1:
mov dl,[si]
push dx
inc bl
inc si
loop again1
jmp rev
ers: ;buf2有剩余时
xor dx,dx
again2:
mov dl,[di]
push dx
inc bl
inc di
loop again2
jmp rev
rev: ;数据压入栈后倒叙输出,并输出到指定内存位置(即buf3的位置)
lea si,buf3
add si,bx
dec si
again:
cmp sp,0h
jz over
pop dx
mov [si],dl
dec si
loop again
over:
mov ah,4ch
int 21h
code1 ends
end start
程序开始时的内存状态:

运行后的栈内情况:

运行后的内存情况(排序结果紧随其后)

实验三 综合程序设计
实验要求
编写程序实现下列5项功能,通过从键盘输入1~5进行菜单式选择:
- 按数字键“1”,完成将字符串中的小写字母变换成大写字母。用户输入由英文大小写字母或数字0~9组成的字符串(以回车结束),变换后按下列格式在屏幕上显示:
<原字符串>例如:abcdgyt0092
<新字符串> ABCDGYT0092
按任一键重做;按Esc键返回主菜单。
- 按数字键“2”,完成在字符串中找最大值。用户输入由英文大小写字母或数字0~9 组成的字符串(以回车结束),找出其中数字字符的最大值,按下列格式在屏幕上显示:
<原字符串> The maximum number is <最大值>.
按任一键重做;按Esc键返回主菜单。
- 按数字键“3”,完成输入数据组的排序。用户输入一组(小于50个)十进制数值(小于255),中间以逗号分隔,回车表示输入结束。按递增方式进行排序,并将结果按下列格式在屏幕上显示:
<原数值串>
<新数值串>
按任一键重做;按Esc键返回主菜单。
- 按数字键“4”,完成系统时间的显示。首先提示用户对时,即改变系统的定时器HH:MM:SS(以冒号间隔,回车结束),然后在屏幕的右上角实时显示出时间:HH:MM:SS。
按任一键重新对时;按Esc键返回主菜单。
- 按数字键“5”,结束程序的运行,返回系统。
请提前做好上级预习工作。
实验目的
学习掌握DOS常用功能的调用方法,综合进行程序设计。增强和提高汇编语言程序设计的能力,掌握模块化程序的设计方法。
实验内容
1.源码
data1 segment
org 0
info11 db "Please press keys:$"
info12 db "translated to:$"
info21 db "Please input the string:$"
info22 db "The max is:$"
info41 db "Please correct the time:$"
in1 db 16
out1 db 16
in2 db 16
out2 db 1
in31 db 50
in311 db 49 dup(0)
in32 db 255
time4 db "00:00:00$"
str1 db "Please switch the function number",0ah,0dh,"1.lower to upper",0ah,0dh,"2.find the max",0ah,0dh,"3.sort the number",0ah,0dh,"4.display the time",0ah,0dh,"5.exit the system",0ah,0dh,"$"
data1 ends
stack1 segment
stack dw 100
stack1 ends
code1 segment
assume cs:code1 ds:data1
start:
mov ax,data1
mov ds,ax
menu:
call clear
lea dx,str1
mov ah,09h
int 21h
mov ah,01h
int 21h
cmp al,31h
jz fun1
cmp al,32h
jz fun2
cmp al,33h
jz fun3
cmp al,34h
jz fun4
cmp al,35h
jz over
fun1:
call clear ;clear the screen
call fun11
mov ah,0h
int 16h
cmp ah,01h
jz menu
jnz fun1
fun2:
call clear
call fun22
mov ah,0h
int 16h
cmp ah,01h
jz menu
jnz fun2
fun3:
call clear
call fun33
mov ah,0h
int 16h
cmp ah,01h
jz menu
jnz fun3
fun4:
call clear
call fun44
mov ah,0h
int 16h
cmp ah,01h
jz menu
jnz fun4
fun11 proc near
lea dx,info11
mov ah,09h
int 21h ;display "Press..."
lea dx,in1
mov ah,0ch
mov al,0ah
int 21h ;input the string
lea si,in1
inc si
mov cl,[si]
inc cl
again11: ;loop of check
dec cl
cmp cl,0h
jz output1
inc si
cmp [si],61h
jc again11
cmp [si],7ah
ja again11
sub [si],20h
jmp again11
output1: ;output the result
call sl ;set the location
lea dx,info12
mov ah,09h
int 21h
mov [si+1],24h
lea dx,in1
add dx,2h
mov ah,09h
int 21h
ret
fun11 endp
fun22 proc near
lea dx,info21
mov ah,09h
int 21h ;display "Please input the string"
lea dx,in2
mov ah,0ch
mov al,0ah
int 21h ;input the string
xor cx,cx
lea si,in2
inc si
mov cl,[si]
inc cl
xor bx,bx
again2:
dec cl
cmp cl,0h
jz output2
inc si
cmp [si],bl
jc again2
mov bl,[si]
jmp again2
output2:
call sl
lea dx,info22
mov ah,09h
int 21h
lea si,out2
mov [si],bl
mov [si+1],24h
lea dx,out2
mov ah,09h
int 21h
ret
fun22 endp
fun33 proc near
so_s:
mov ah, 0aH
lea si, in32
mov dx, si
lea di, in31
int 21H
inc si
mov ds:[di], 0
mov cx, ds:[si]
and cx, 00FFH
mov bh, 0
mov bl, 1
mov bp, 0
mov dl, 0
mov ax, 0
so_1:
inc bp
inc bh
mov dh,ds:[si+bp]
cmp dh, ','
jz so_2
inc bh
cmp cx,1
jz so_2
dec bh
jmp so_3
so_2:
add bl, 1
cmp bh, bl
jz st_1
add bl, 1
cmp bh, bl
jz st_2
add bl, 1
cmp bh, bl
jz st_3
jmp so_3
st_1:
sub bl, 1
push bx
push si
mov bh, 0
add si, bx
mov al, ds:[si]
sub al, 30H
pop si
pop bx
jmp st_4
st_2:
sub bl, 2
push bx
push si
mov bh, 0
add si, bx
mov al, ds:[si]
sub al, 30H
mov dl, 10
mul dl
add al, ds:[si+1]
sub al, 30H
pop si
pop bx
jmp st_4
st_3:
sub bl, 3
push bx
push si
mov bh, 0
add si, bx
mov al, ds:[si]
sub al, 30H
mov dl, 100
mul dl
mov bh, al
mov al, ds:[si+1]
sub al, 30H
mov dl, 10
mul dl
add bh, al
add bh, ds:[si+2]
sub bh, 30H
mov al, bh
pop si
pop bx
jmp st_4
st_4:
mov bl, bh
inc bl
inc dl
push bp
inc ds:[di]
mov bp, ds:[di]
and bp, 00FFH
mov ds:[bp+di], al
pop bp
so_3:
loop so_1
push dx
push si
push cx
push ax
push bp
push bx
call bubble
pop bx
pop bp
pop ax
pop cx
pop si
pop dx
lea dx, in31
mov si, dx
lea dx, in32
mov di, dx
mov bl, 10
mov cx, ds:[si]
and cx, 00FFH
inc di
mov bp, 0
so_4:
inc bp
mov ah, 0H
mov al, ds:[si+bp]
cmp al, 99
ja so_5
cmp al, 9
ja so_6
jmp so_7
so_5:
div bl
mov dh, ah
mov ah, 00H
div bl
add al, 30H
mov ds:[di+1], al
add ah, 30H
mov ds:[di+2], ah
add dh, 30H
mov ds:[di+3], dh
mov ds:[di+4], ','
add di, 4
jmp so_8
so_6:
div bl
add al, 30H
mov ds:[di+1], al
add ah, 30H
mov ds:[di+2], ah
mov ds:[di+3], ','
add di, 3
jmp so_8
so_7:
add al,30H
mov ds:[di+1], al
mov ds:[di+2], ','
add di, 2
so_8:
loop so_4
mov ds:[di+1], '$'
mov ah, 03H
mov bh, 0H
int 10H
add dh, 01H
mov dl, 0
mov ah, 02H
int 10H
lea dx, in32
inc dx
inc dx
mov ah, 09H
int 21H
ret
fun33 endp
bubble proc near
lea dx, in31
mov si, dx
mov cx, ds:[si]
and cx, 00FFH
inc si
mov bp, 0FFFFH
mov ah, 0
mov al, 0
bu_1:
inc bp
mov ah, ds:[si+bp]
mov bh, ah
mov dx, bp
push cx
push bp
dec cx
bu_3:
inc bp
mov al, ds:[si+bp]
cmp cx, 0
jz bu_6
cmp al, ah
jna bu_4
jmp bu_5
bu_4:
mov ah, al
mov dx, bp
bu_5:
loop bu_3
bu_6:
pop bp
pop cx
mov ds:[si+bp], ah
push bp
mov bp, dx
mov ds:[si+bp], bh
pop bp
loop bu_1
ret
bubble endp
fun44 proc near
lea dx,info41
mov ah,09h
int 21h
mov ah,2ch
int 21h
xor ax,ax
xor bx,bx
mov al,ch
lea si,time4
mov bl,0ah
mov al,ch
div bl
mov [si],al
add [si],30h
inc si
mov [si],ah
add [si],30h
add si,2h
xor ax,ax
mov al,cl
div bl
mov [si],al
add [si],30h
inc si
mov [si],ah
add [si],30h
add si,2h
xor ax,ax
mov al,dh
div bl
mov [si],al
add [si],30h
inc si
mov [si],ah
add [si],30h
add si,2h
mov ah,02h
mov bh,0h
mov dh,00h
mov dl,48h
int 10h
lea dx,time4
mov ah,09h
int 21h
ret
fun44 endp
clear proc near
mov ah,0h
mov al,3h
mov bl,0
int 10h
ret
clear endp
sl proc near
mov ah,02h
mov bh,0h
mov dh,01h
mov dl,0h
int 10h
ret
sl endp
over:
mov ah,4ch
int 21h
code1 ends
end start
实验结果
开始的菜单界面

小写转大写

找到ASCII码值最大的

排序

同步时间

结束

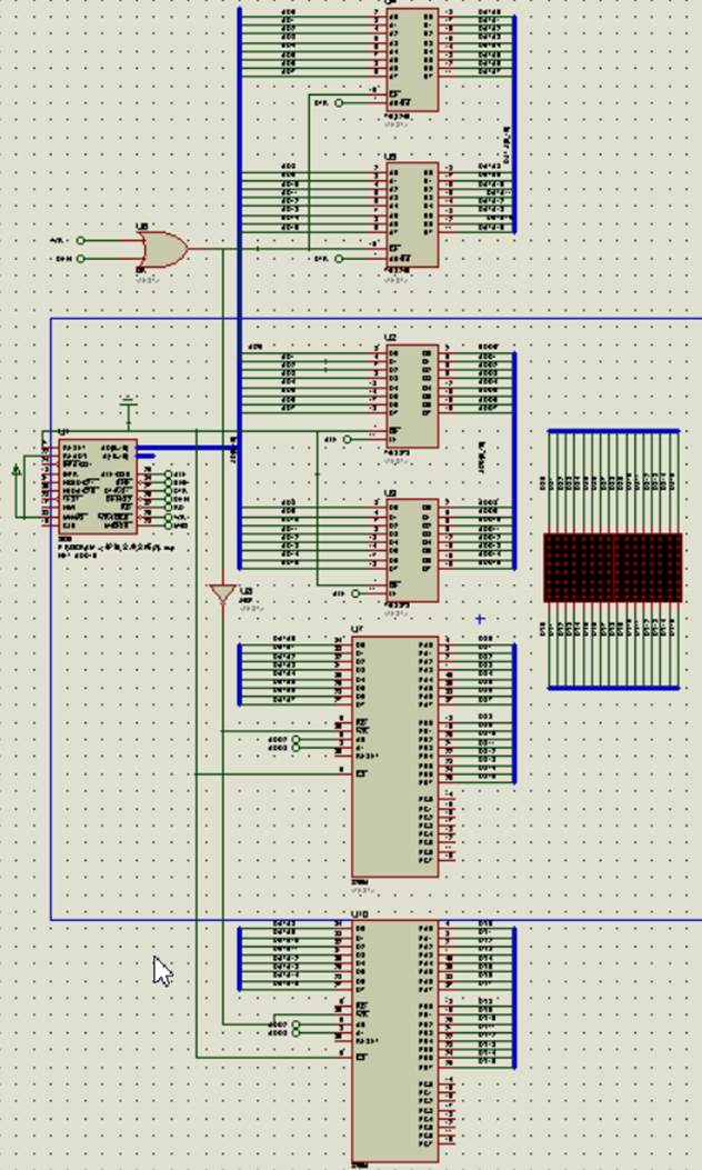
实验四 软硬件综合设计
实验要求
-
安装并学习PROTEUS集成开发仿真平台;
-
使用PROTEUS完成基于8086最小系统的两块8X8 LED游动字符显示屏的软硬件仿真设计。显示内容:本人姓名+学号(英文或汉字均可,显示字模自行设计)
实验目的
综合8086/8088CPU总线技术、存储器扩展、输入输出、微机系统常用芯片以及汇编语言编程等内容,综合检验课程学习掌握状况。
实验内容
proteus仿真电路图**

所用器件

结果截图
显示“518”

源码
data1 segment
data0 db 0ffh,0ffh,01h,0ffh,0ffh, 0ffh,61h,06dh,0dh,0ffh, 0ffh,0ffh,01h,0ffh,0ffh, 0ffh,01h,06dh,01h,0ffh, 0ffh,01h,07dh,01h,0ffh, 0ffh,0ffh,01h,0ffh,0ffh, 0ffh,0ffh,01h,0ffh,0ffh, 0ffh,01h,07dh,01h,0ffh, 0ffh,01h,07dh,01h,0ffh, 0ffh,61h,06dh,01h,0ffh, 0ffh,0fdh,0fdh,01h,0ffh, 0fbh,0efh,0bfh,0efh,0bfh,0efh,0fbh, 0ffh,0c3h,0dbh,0dbh,0c3h,0bfh,0ffh, 0ffh,0c3h,0fbh,0fbh,0c3h,0ffh,0ffh, 0ffh,0ffh,047h,057h,007h,0ffh,0ffh, 0ffh,0f7h,08fh,0f7h,0f7h,0ffh,0ffh, 0ffh,087h,0bfh,0bfh,087h,0ffh,0ffh, 0ffh,0ffh,08bh,0ffh,0ffh,0ffh,0ffh
data1 ends ;define the data that will be displayed
stack1 segment
db 10 dup(0)
stack1 ends
code1 segment
assume cs:code1,ds:data1,ss:stack1
start:
mov ax,data1
mov ds,ax
mov bx,offset data0
mov ds:[100h],02h
s1:
mov cx,0ffh
s2:
mov ds:[102h],cx
mov bp,bx
mov cx,08h
mov al,1h
again1:
mov dx,0000h
mov ah,[bp]
inc bp
out dx,ax
mul ds:[100h]
loop again1
mov cx,08h
mov al,1h
again2:
mov dx,0004h
mov ah,[bp]
inc bp
out dx,ax
mul ds:[100h]
loop again2
mov ax,00h
out dx,ax
mov cx,ds:[102h]
loop s2
inc bx
jmp s1
code1 ends
end start