通过API自动更新Cloudflare的DNS解析-Go语言版本

功能

  • 调用Cloudflare(下称CF)API查询域名对应的identifier和ip
  • 查询本地2001段IPv6地址
  • 通过爬虫查询路由器中的10.173段IPv4地址
  • 对比ip判断是否需要调用CF的API更新ip
  • 在Windows上设置任务计划,定时执行二进制文件

网络信息说明

  • 实验室路由器翼讯拨号,路由器分配10.173段内网IPv4地址,做端口转发。电脑被分配192.168段地址,但这个内网不是我想要的地址。
  • 直连校园网,被分配2001段IPv6地址。

代码结构

 1
 2
 3
 4
 5
 6
 7
 8
 9
10
11
12
13
14
15
16
17
// 初始化http请求的client端以复用
func initiateHttpClient() *http.Client {}

// 通过HTTP的GET请求获取identifier和ip
func getIdentifierAndIp(name string, dnsType string, httpClient *http.Client) (identifier string, ip string, err error) {}

// 获取本机的IPv4和IPv6地址
func getNativeIp(ipType string) (ip string, err error) {}

// 检查ip是否需要更新
func checkIp(identifier string, ip string, ipType string, httpClient *http.Client) (nativeIp string, updateFlag bool) {}

// 通过HTTP的PUT请求更新ip
func updateCloudflareDns(identifier string, name string, dnsType string, ip string, httpClient *http.Client) (err error) {}

// 程序入口
func main() {}

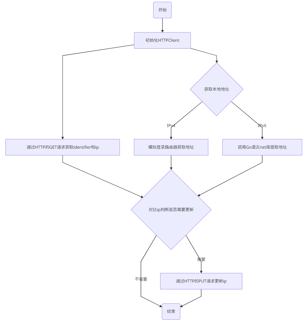
工作流程

graph TD
A(开始) --> B[初始化HTTPClient]
B --> C[通过HTTP的GET请求获取identifier和ip]
B --> D{获取本地地址}
D --> |IPv4| E[模拟登录路由器获取地址]
D --> |IPv6| F[调用Go语言net库提取地址]
C --> G
E --> G{对比ip判断是否需要更新}
F --> G
G --> |需要| H[通过HTTP的PUT请求更新ip]
G --> |不需要| I(结束)
H --> I

流程图

Cloudflare的API中涉及的几个参数

AccountID - 用户ID

ZoneID - 域名ID

identifier - 子域名ID

可通过GET请求获得,参考getIdentifierAndIp函数部分

API-Key

API-Key

设置Win10任务计划定时执行程序

常规设置

常规

新建触发器

新建触发器

新建操作

新建操作

设置

设置

启用所有任务历史记录

任务历史记录

刚开始设置计划任务后,除非以手动点击的方式程序才会运行一次后一直处在“准备就绪”的状态,其他时间即使过了所设置的时间点,任务也不会执行。在与@caibaoafeizai一起研究几十分钟后,貌似在打开第五步的“启用所有任务历史记录”后正常了,具体原因我们也没排查出来,汗...

值得注意的点

  1. HTTP的请求方式全部为大写,如GET POST PUT HEAD。代码中我受Go语言本身的影响,一个地方把GET写成了Get(Go的命名方式一般为可外调函数的首字母大写),CF请求总是返回400,错误排查了我半个小时...
  2. 获取本机IPv4的方式为模拟登录路由器管理页面获取内容,获取本机IPv6的方式为调用Go语言net库提取地址。
  3. 实验室路由器产品型号:TL-WDR7660千兆版,登陆未使用cookie机制,而是在模拟登录后返回一个stok,后续可通过在url中加入这个参数获取内容。且获取路由器工作信息的方式为向http://192.168.1.1/stok=XXX/ds POST一个body为{"network":{"name":["wan_status"]},"method":"get"}的数据,返回信息为json格式的结果。

代码部分

因代码主要功能为自用,就不单独上传Github仓库了

  1
  2
  3
  4
  5
  6
  7
  8
  9
 10
 11
 12
 13
 14
 15
 16
 17
 18
 19
 20
 21
 22
 23
 24
 25
 26
 27
 28
 29
 30
 31
 32
 33
 34
 35
 36
 37
 38
 39
 40
 41
 42
 43
 44
 45
 46
 47
 48
 49
 50
 51
 52
 53
 54
 55
 56
 57
 58
 59
 60
 61
 62
 63
 64
 65
 66
 67
 68
 69
 70
 71
 72
 73
 74
 75
 76
 77
 78
 79
 80
 81
 82
 83
 84
 85
 86
 87
 88
 89
 90
 91
 92
 93
 94
 95
 96
 97
 98
 99
100
101
102
103
104
105
106
107
108
109
110
111
112
113
114
115
116
117
118
119
120
121
122
123
124
125
126
127
128
129
130
131
132
133
134
135
136
137
138
139
140
141
142
143
144
145
146
147
148
149
150
151
152
153
154
155
156
157
158
159
160
161
162
163
164
165
166
167
168
169
170
171
172
173
174
175
176
177
178
179
180
181
182
183
184
185
186
187
188
189
190
191
192
193
194
195
196
197
198
199
200
201
202
203
204
205
206
207
208
209
210
211
212
213
214
215
216
217
218
219
220
221
222
223
224
225
package main

import (
	"bytes"
	"encoding/json"
	"fmt"
	"io/ioutil"
	"log"
	"net"
	"net/http"
	"net/http/cookiejar"
	"regexp"
	"strings"

	"github.com/tidwall/gjson"
)

const (
	ZONE_IDENTIFIER = "XXX"
	XAuthEmail      = "XXX"
	XAuthKey        = "XXX"
)

// 初始化http请求的client端以复用
func initiateHttpClient() *http.Client {
	client := &http.Client{}
	return client
}

// 通过HTTP的GET请求获取identifier和ip
func getIdentifierAndIp(name string, dnsType string, httpClient *http.Client) (identifier string, ip string, err error) {
	dnsRecordsListUrl := fmt.Sprintf("https://api.cloudflare.com/client/v4/zones/%s/dns_records?name=%s.littleghost.ml&type=%s", ZONE_IDENTIFIER, name, dnsType)
	request, err := http.NewRequest("GET", dnsRecordsListUrl, nil) // 写的时候GET写成了Get,导致网页返回400,排除错误用了我半个小时...
	if err != nil {
		log.Print(err)
		return "", "", err
	}

	request.Header.Add("X-Auth-Email", XAuthEmail)
	request.Header.Add("X-Auth-Key", XAuthKey)
	request.Header.Add("Content-Type", "application/json")

	response, err := httpClient.Do(request)
	if err != nil {
		log.Print(err)
		return "", "", err
	}

	defer response.Body.Close()

	body, err := ioutil.ReadAll(response.Body)
	if err != nil {
		log.Print(err)
		return "", "", err
	}

	result := gjson.Get(string(body), "result").Array()[0].String() // 结果是gjson.Result
	id := gjson.Get(result, "id").String()
	ip = gjson.Get(result, "content").String()

	return id, ip, nil
}

// 获取本机的IPv4和IPv6地址
func getNativeIp(ipType string) (ip string, err error) {
	if ipType == "ipv4" {

		jar, _ := cookiejar.New(nil)
		httpClient := &http.Client{
			Jar: jar,
		}
		loginUrl := "http://192.168.1.1/"
		req, _ := http.NewRequest("POST", loginUrl, strings.NewReader(`{"method":"do","login":{"password":"XXX"}}`))
		res, httpError := httpClient.Do(req)
		if httpError != nil {
			log.Print(httpError)
			err = httpError
		}

		defer res.Body.Close()

		body, _ := ioutil.ReadAll(res.Body)
		stok := gjson.Get(string(body), "stok").String()

		contentUrl := fmt.Sprintf("http://192.168.1.1/stok=%s/ds", stok)
		req, _ = http.NewRequest("POST", contentUrl, strings.NewReader(`{"network":{"name":["wan_status"]},"method":"get"}`))
		res, httpError = httpClient.Do(req)
		if httpError != nil {
			log.Print(httpError)
			err = httpError
		}
		
		defer res.Body.Close()

		body, _ = ioutil.ReadAll(res.Body)
		ip = gjson.Get(string(body), "network").Get("wan_status").Get("ipaddr").String()

		return ip, nil
	} else if ipType == "ipv6" {
		addrs, err := net.InterfaceAddrs()
		if err != nil {
			fmt.Println(err)
			return "", err
		}
		for _, address := range addrs {
			ipnet, ok := address.(*net.IPNet)
			if ok && !ipnet.IP.IsLoopback() {
				ip = ipnet.IP.String()
				matchFlag, err := regexp.MatchString("2001", ip)
				if err != nil {
					fmt.Println(err)
					return "", err
				}
				if ip != "" && matchFlag {
					break
				}
			}
		}
	}
	return ip, nil
}

// 检查ip是否需要更新
func checkIp(identifier string, ip string, ipType string, httpClient *http.Client) (nativeIp string, updateFlag bool) {
	if ipType == "ipv4" {
		nativeIpv4, err := getNativeIp("ipv4")
		if err != nil {
			fmt.Println(err)
			updateFlag = false
		}
		if ip != nativeIpv4 {
			nativeIp = nativeIpv4
			updateFlag = true
		}
	} else if ipType == "ipv6" {
		nativeIpv6, err := getNativeIp("ipv6")
		if err != nil {
			fmt.Println(err)
			updateFlag = false
		}

		if ip != nativeIpv6 {
			nativeIp = nativeIpv6
			updateFlag = true
		}
	}
	return
}

// 通过HTTP的PUT请求更新ip
func updateCloudflareDns(identifier string, name string, dnsType string, ip string, httpClient *http.Client) (err error) {
	type updateDnsPostForm struct {
		Name    string `json:"name"`
		DnsType string `json:"type"`
		Content string `json:"content"`
		Ttl     int    `json:"ttl"`
		Proxied bool   `json:"proxied"`
	}

	updateDnsUrl := fmt.Sprintf("https://api.cloudflare.com/client/v4/zones/%s/dns_records/%s", ZONE_IDENTIFIER, identifier)

	postForm := updateDnsPostForm{
		Name:    name,
		DnsType: dnsType,
		Content: ip,
		Ttl:     1,
		Proxied: false,
	}

	postBody, err := json.Marshal(postForm)
	if err != nil {
		log.Print(err)
		return err
	}
	request, err := http.NewRequest("PUT", updateDnsUrl, bytes.NewBuffer(postBody))
	if err != nil {
		log.Print(err)
		return err
	}

	request.Header.Add("X-Auth-Email", XAuthEmail)
	request.Header.Add("X-Auth-Key", XAuthKey)
	request.Header.Add("Content-Type", "application/json")

	response, err := httpClient.Do(request)
	if err != nil {
		log.Print(err)
		return err
	}

	defer response.Body.Close()

	body, err := ioutil.ReadAll(response.Body)
	if err != nil {
		log.Print(err)
		return err
	}

	fmt.Println(string(body))
	return nil
}

// 程序入口
func main() {
	httpClient := initiateHttpClient()
	identifier, ip, err := getIdentifierAndIp("lab6", "AAAA", httpClient)
	if err != nil {
		fmt.Println("Can't get identifier")
		return
	}
	nativeIp, updateFlag := checkIp(identifier, ip, "ipv6", httpClient)
	if updateFlag {
		updateCloudflareDns(identifier, "lab6", "AAAA", nativeIp, httpClient)
	}

	identifier, ip, err = getIdentifierAndIp("lab", "A", httpClient)
	if err != nil {
		fmt.Println("Can't get identifier")
		return
	}
	nativeIp, updateFlag = checkIp(identifier, ip, "ipv4", httpClient)
	if updateFlag {
		updateCloudflareDns(identifier, "lab", "A", nativeIp, httpClient)
	}
}
updatedupdated2020-07-122020-07-12